當前位置:產品中心 > 渦輪流量計 > 智能型渦輪流量計
| 型 號: | LWGY |
| 品 牌: | 多欽儀表 |
| 所屬分類: | 渦輪流量計 |
| 所 在 地: | 上海 |
| 更新日期: | 2017.03.30 12:41:53 |
DN0.5-300;304不銹鋼材質;螺紋連接;精度0.2、0.5、1.0;現場顯示24V供電、電池供電可選。
?
智能型渦輪流量計為一種速度式流量計量儀表。用于測量充滿封閉管道,?連續流動的液體體積流量。 ??LWGY 型渦輪流量計與相應的流量顯示儀表——XSJ 系列流量積算儀配套使?用,也可與LWGY/TBS 型轉換顯示器等組合在一起構成一體型,用來測量并顯示?液體的瞬時流量和累積流量,且可輸出電壓及電流脈沖信號和/或標準電流信號,?還具有失電數據保護功能和自診斷功能。 ?
?
? ?智能型渦輪流量計適合于測量粘度低的液體,具有精度高、可承受的工作壓力大、?介質的溫度范圍寬等特點。廣泛用于石油化工、冶金、科研等領域,也可用于食?品行業和液壓系統上。前置放大器按輸出信號型式分為:電壓脈沖型、4~20mA 標?準電流信號輸出型。按防爆型式分為普通型(非防爆)、隔爆型、本安型。流量檢測器有普通型、耐磨型和防腐蝕型,其中耐磨型除軸承和軸采用硬質合金外,并?設計成對葉輪有適當的反推力,使之更適合于測量汽油等潤滑性能較差的液體。?防腐蝕型在壓力不超過1MPa,介質溫度為常溫下,可采用全塑結構。 ?? 此外,公司還注重開發適用于特定用戶的同類產品。
?
本產品執行標準:Q31/0114000182C001-2015 ? ?LWGY 渦輪流量計
?
?
?常用型號:LWGY-25ABKS3/NE-TBS
型號注解: 渦輪流量計,智能型,表體材質為304不銹鋼,DN25,額定壓力4.0MPa,常溫,現場顯示瞬時流量和累計流量,螺紋連接,精度0.5,現場顯示瞬時流量和累計流量,24V供電,4-20mA輸出。
?
流量計價格隨選型規格、口徑、配置變化影響,不是一口價產品,需要根據您的工況選型報價.
?定貨時應明確 ?:
流量計的型號,并確認該型號所表示的涵義與您所要求的公稱通徑、結構形式、?公稱壓力、流量范圍、精度等級、溫度范圍、防爆要求、防腐性能等相符。 ?? 需我公司配置的附件,如電纜、管道法蘭、螺栓等。 ?
為了協助您更好的選型,若有可能請提供流體名稱及理化特性(如粘度、密度、??腐蝕性等),壓力、溫度及流量的常用值、最大值、最小值等。?
?不同規格不同輸出方式不同連接方式:


?
?
?
技術參數:
? ? ?★?測量范圍:0.01m3/h~1800m3/h
? ? ?★?口徑: DN0.5 mm~300mm
? ? ?★?最高工作壓力: 可達35MPa
? ? ?★?精度等級: 0.2 ?0.5 ?1.0級
? ? ?★?環境溫度 -20℃~55℃;
? ? ?★?相對溫度:5%~95%
? ? ★?被測介質溫度:-20℃~120℃, 最高可達160℃
? ? ★大氣壓力:86Kpa~106Kpa
? ? ★防爆等級:ibⅡBT4
? ? ★信號傳輸距離:傳感器至顯示器的距離可達1000m
?
?
保證精度測量范圍:
?



? ? ? ? ? ? ? ? ??
?
?
結構與組成
?

?前置放大器內設置有永久磁鐵,感應線圈和放大單元,當被測流體經過流量計時,推動渦輪旋轉,渦輪周期性地改變磁路的磁阻值,使通過線圈的磁通量發?生周期性變化,從而在線圈內感應出脈動電信號,經放大和處理后傳送至二次儀表,或就地作現場顯示,以
實現流量積算。 ? ? ? ? ? ? ? ? ? ? ? ? ? ? ? ? ? ? ? ? ? ?
?
? ? ?在測量范圍內,葉輪的轉速與瞬時流量成正比,也即脈沖總量與累計流量成?正比。兩者的比值稱為儀表常數以“K ”(次/L )表示。由實流標定得到每臺流量?計的儀表常數值。將流量計測得的脈沖頻率f 和脈沖總數N ,分別除以該流量計的?儀表常數K,便可求得
瞬時流量q (L/s )和累積流量Q ?(L )。即:
? ? ? ? ? ? ? ? ? ? ? ? ? ? ? ? ? ? ?q = ??/K ? ?(L /s ) ………………………………… …… ?(4-1) ? ? ? ? ?
? ? ? ? ? ? ? ? ? ? ? ? ? ? ? ? ? ? ?Q = N/K ? ? (L )……………………………………… ?(4-2 ) ?
?
?
?
選型說明
?



?
?
?
?
?

?
?
?
? ? ??流量計運行前的檢查 ?
?
?(1) 確認管道已清洗干凈,須再清洗時,應讓清洗液通過旁通管道,不得通過?傳感器 ?
?
?(2 ) 確認各輔助裝置配置和安裝正確 ?
?
?(3 ) 確認電路接線正確 ?
?
?(4 ) 確認管路無泄漏,流量計下流調節閥調節靈便,關閉時無泄漏 ?
?
?(5 ) 緩緩打開流量計傳感器下游調節閥,確認流量計顯示正常 ?
?
?(6 ) 確認管道支撐可靠,在最大流量下無振動 ?
?
?(7 ) 確認流量計下游壓力大于Pmin ?
?
?(8 ) 確認旁通閥門無泄漏 ?
?
?
流量計的使用與維護 ?
?
?(1) 流量計 (以下簡稱傳感器)應按合格證上規定的流量范圍,公稱壓力以及?傳感器上標識的流向狀態下使用。 ?
?
?(2 ) 被測液體的溫度和環境條件應符合本使用說明書的規定。 ?
?
?(3 ) 給流量積算儀供電,在下游閥門關閉狀態下,流量積算儀顯示流量應為零。 ?
?
?(4 ) 流量計投入使用時,應先打開全部旁通閥,接著慢慢打開流量計下游閥門,?然后慢慢打開上游閥門直至全開,再慢慢關閉旁通閥。若無旁通閥,可緩?緩打開上游閥門,再慢慢打開下游閥門。注意別使葉輪突然達到很高轉速。 ?
?
?(5 ) 測量液化氣和汽油時,要保持緊靠流量計的壓力比液體的蒸汽壓高 0.1MPɑ,以防止液體氣化時,體積增大使葉輪轉速過高,導致軸承在很短時間內過分磨損。 ?
?
?
?
? ? ?
(8 ) 在正常使用情況下,一般半年至一年,對傳感器進行一次檢修、標定,其周期視工作條件的惡劣程度而定。如發現軸、軸承磨損比較嚴重,應及時?更換,并重新標定。 ?
?
?(9 ) 檢修時,擰下傳感器兩端的壓緊圈,從主體中依次取出導向座、葉輪。 ?
?
? ? ? ? ? ?檢查有無異物粘附和各部件磨損情況。清除異物時,注意別損壞零件。更換零部件后須重新標定。 ?
?
? ? ? ? ? ?葉輪葉片磁化會影響對信號電壓的調制,而引起誤差。故別讓強磁體接近葉輪。 ?
?
? ? ? ? ? 檢修完畢后,按原先位置和方向裝上前后導向座、葉輪,擰緊壓緊圈。并確認葉輪轉動靈活,葉輪頂部與主體內壁間隙均勻,放大器有信號輸出。 ? ? ?
?
? ? (10)因檢測線圈阻抗在使用中日久會發生變化,故需將線圈的導通阻抗和絕緣?阻抗(大于2M )與正常值比較。 ?
?
? ? (11)重新標定后,傳感器儀表常數K 變化時,不要忘記改變顯示儀表的設定值。 ?
?
? ? (12)勿用高壓氣體猛吹葉輪。 ?
?
? ? ? ? 注意:用蒸汽清洗管道時,務必拆下流量計,否則會造成傳感器的致命損失。供?電電源電壓,不要超過儀表允許的上限值。
?
?
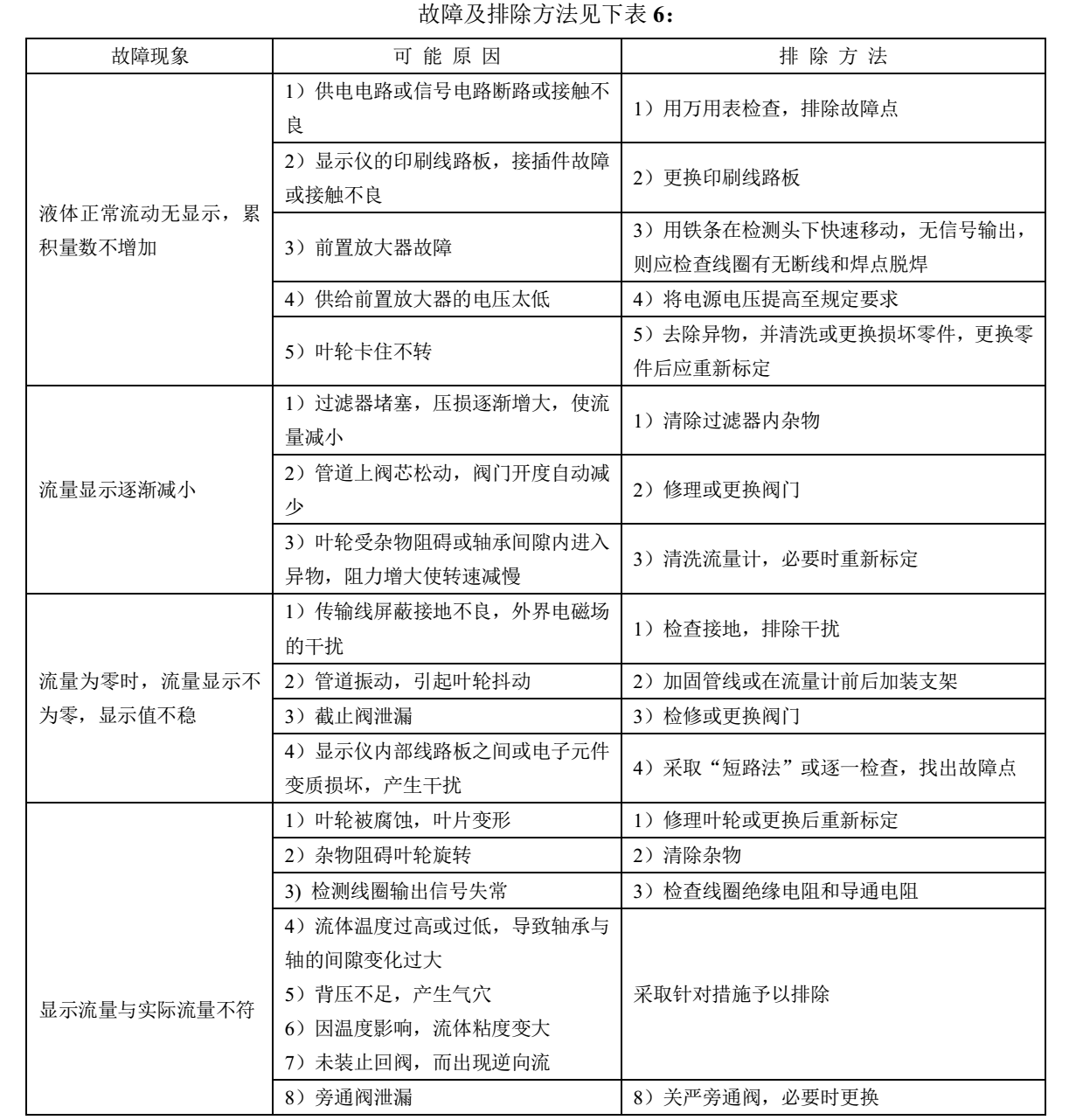
?故障以及排除方式:
?


?
?
渦輪流量計樣品實際拍攝:


? ? ? ? ? ? ? ? ? ? ? ? ? ? ? ? ? ? ? ? ? ? ? ? ? ? ? ? ? ? (渦輪流量傳感器不同規格不同連接方式)

? ? ? ? ? ? ? ? ? ? ? ? ? ? ? ? ? ? ? ? ? ? ? ? ? ? ? ? ? ? ? ? ? ? ? ? ? (配套使用放大器,脈沖輸出)

? ? ? ? ? ? ? ? ? ? ? ? ? ? ? ? ? ? ? ? ? ? ? ? ? ? ? ? ? ? ? ? ? ? ? ? ? ? ? ? ? ?(全四氟材質)

? ? ? ? ? ? ? ? ? ? ? ? ? ? ? ? ? ? ? ? ? ? ? ? ? ? ? ? ? ? ? ? ? ? ? ? ? ? (DN2mm 渦輪流量計)

? ? ? ? ? ? ? ? ? ? ? ? ? ? ? ? ? ? ? ? ? ? ? ? ? ? ? ? ? ? ? ? ? ? ?(全四氟材質 法蘭連接)

? ? ? ? ? ? ? ? ? ? ? ? ? ? ? ? ? ? ? ? ? ? ? ? ? ? ? ? ? ? ? ? ? ? ? ? ? (304不銹鋼 ? 法蘭連接)
?
?
?
?
售后與質保 ??
?
多欽儀表(上海)有限公司供應的所有產品:
所有產品質保2年;
免費提供電話咨詢、指導安裝調試等服務;
協商上門指導安裝、調試等事宜,只收取合理的差旅費用;
量大可以免費上門指導安裝、調試;
服務宗旨:不管產品使用多長時間,只要您找到我們,我們都會為您解決所有問題,直到滿意為止。相信我們從事流量計行業10多年的實踐經驗能為你帶來滿意的服務。
?
?
?
?
?